Custom Workflow

Custom Workflow

Our Field2Base Workflow solution automates internal processes to maximize your company's efficiency. It allows your form to be approved before final submission, by one or many people. 
We offer two types of our Workflow solution: Basic and Custom. The basic solution is a two step process where a form is submitted, sent to be reviewed and approved then released for integration and/or final emails. Basic workflow configuration is available to Mobile Forms Administrators in the Admin Portal.

Our Custom Workflow solution must be configured by the Professional Services team. Custom workflows include scenarios where you need multiple approval levels on a form, such as expense reports that exceed a certain value or forms that go to a different reviewer based on the sender or which manager was chosen from a drop-down menu on the form itself.

The following table includes estimated times to complete various types of Custom Workflows in order to give you a rough idea of the time needed for your project. The Professional Services team will provide a custom quote for your specific project.

Type
Effort
Simple
  • includes workflow diagram
  • 2 to 4 workflow steps
  • Customized emails
  • Simple conditionals and scripting



2 to 5 hours

Complex
  • Includes workflow diagram
  • 5 or more workflow steps
  • Complex conditionals and scripting
  • Forked forms are created
  • Work Orders are pre-filled and dispatched


5 to 10 hours


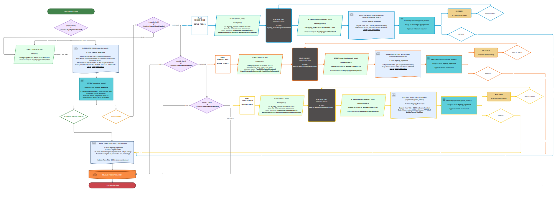
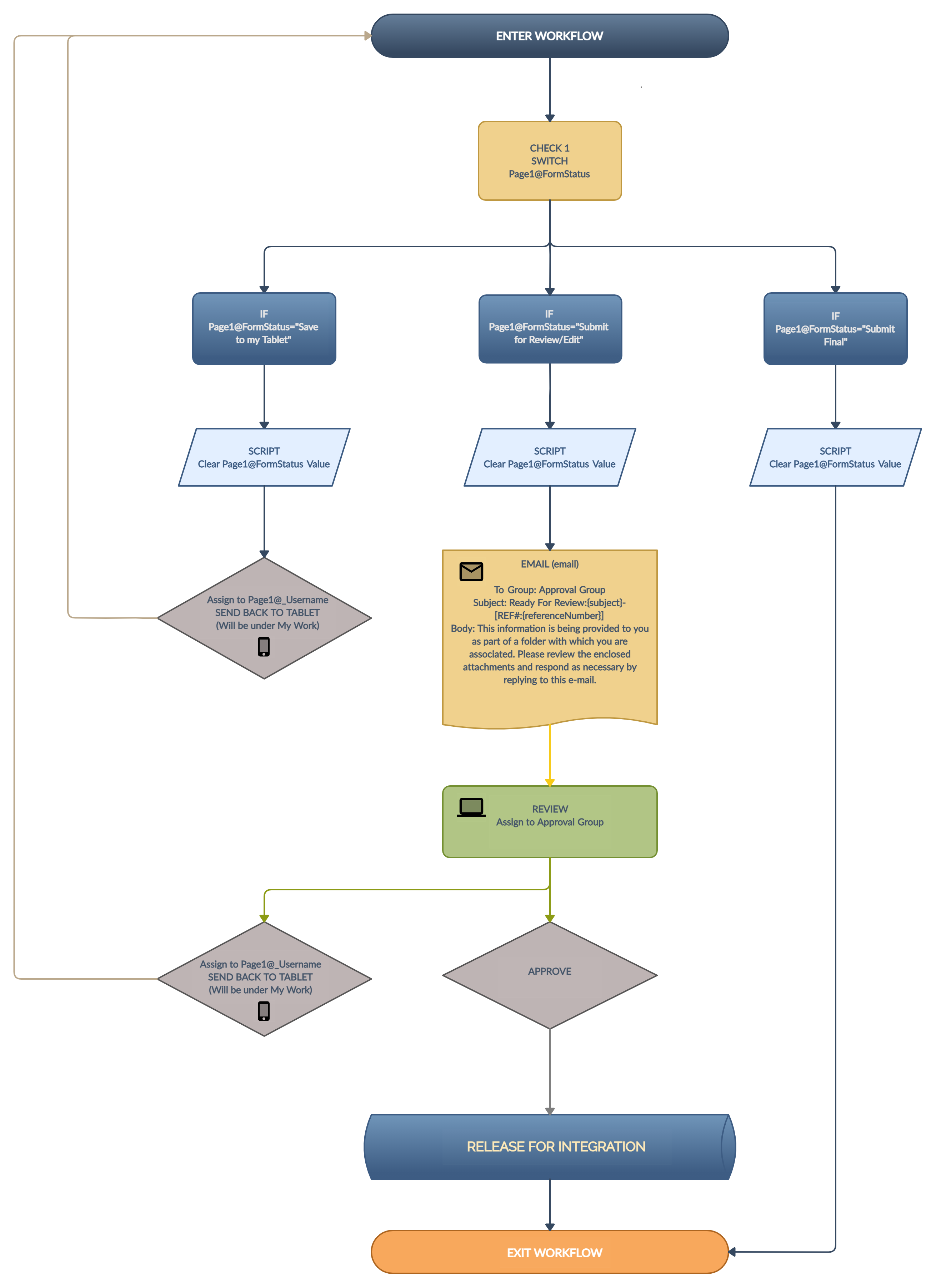
Simple Custom Workflow Example




Complex Custom Workflow Example 


    • Popular Articles

    • Mobile Forms iOS Install Via the Apple App Store

      Tutorial Video A tutorial video is also available and covers most of this material if you prefer to watch an overview of how to install the app. Accessing the Apple App Store There should be an icon for the Apple App Store on the home screen of your ...
    • Forms Designer Quick Start Guide

      Overview Field2Base Forms Designer is the proprietary software application that allows your existing paper forms to be quickly converted to a smart E-form available to your end users via our mobile and web-based Mobile Forms applications. This ...
    • Portal 11.28.2023 Release Notes

      Overview Our release notes offer brief descriptions of product enhancements and bug fixes. We include links to the current articles for any affected features. Those articles will be updated shortly after the Portal release to include new ...
    • Integration Service Configuration Guide

      How To Configure Integration Services To Allow Read/Write Access on a Network Path All of our Integration Products, including the DIM, DUU, and EDM have respective Windows Services responsible for communicating with our server. Occassionally, ...
    • Data Integration Module (DIM) Migration Guide

      Overview This article provides the information necessary to migrate the Field2Base Data Integration Module (DIM) over from one server to another. Please refer to the DIM Install Guide for the initial installation of the Field2Base DIM. Once that's ...