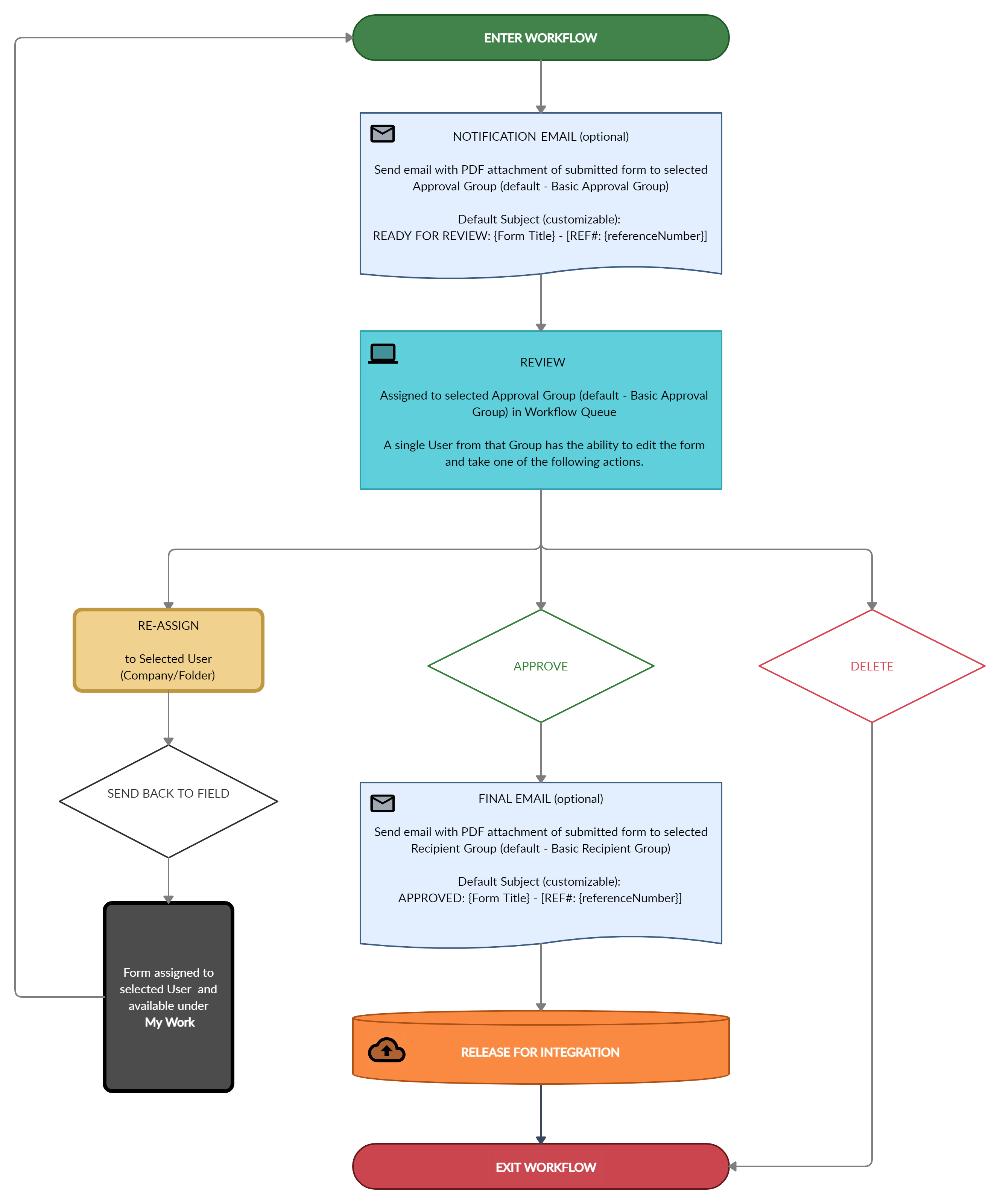
Field2Base Workflow Administrators and Mobile Forms Administrators for Companies with Small Business or Enterprise tier have the ability to create a Basic Workflow definition for a Form or all Forms in a Folder by setting up triggers, groups, and e-mail notifications. A Basic workflow will add a review step to a Sent Form, allowing it to be edited then approved/rejected/re-assigned by a User in the Approval Group.
Field2Base also offers Custom Workflows which can include multiple approval steps or advanced logic. Custom Workflows offer many more options and can even follow multiple workflow paths based on data from the Form. For example, if a job site is marked unsafe on the Form, it is sent to a particular group for evaluation but if the site is marked as safe, the Form will go to the final billing group. A Custom Workflow can have multiple steps or branches to meet your business needs. Custom Workflows are only available to customers with Enterprise tier and are implemented by our Professional Services Team. You can read the article on
Custom Workflow for more information on design and implementation or reach out to Professional Services with any questions by emailing
f2bps@field2base.com.
A tutorial video is also available and covers most of this material.
Use the following steps to create a basic workflow in the Portal.
1. Navigate to Workflow > Definitions .
3. Fill out the necessary information on the Create Basic Workflow window.
A. Enter the title for your Workflow in Basic Workflow Name.
B. The Precedence of a Workflow takes effect when there is more than one Workflow enabled for the same Form. In most cases, you do not need to edit the precedence of a Workflow. An exception is if you have a Workflow enabled for a Folder but want to apply another Workflow to a single Form within that Folder, you could assign a higher precedence to the Form's Workflow that to the Folder's Workflow. A smaller number means higher priority. You cannot have the same number precedence for more than one workflow and you cannot run more than one workflow on a specific form.
C. Check the Workflow Enabled checkbox to enable the Workflow.
D & E. Select the Folder and/or Form from the Trigger drop-down lists that you want to apply this basic workflow to.

Note: If you apply a Workflow to a Folder without specifying a specific Form, it will be applied to all of the Forms in that Folder. If you don't specify a Form or a Folder at all, the workflow will be applied to ALL Forms in your company.
We recommend applying Basic Workflows to a Form only (and not the Folder) so that the Workflow is still applied if the Form is moved to a new Folder.
F. This Unique ID indicates the Form that the Workflow is triggered upon.
G. The Approval Group selected for your Workflow is displayed here.
H. The Users who will have the ability to review and take actions on a Form in their Workflow Queue (from the Approval Group selected in the previous step) are displayed here. The submitted Form will appear in all of the Approvers' Queues until it has had an action taken on it (approved, deleted or sent back) by one of the Approvers.

Note: Make sure any Users that are part of the Approval Group are assigned the role of Workflow User (
Roles in the Portal) so that they have the ability to log in to their Workflow Queue. The Workflow Administrator role allows a User to create Basic Workflows and view the current status of all Forms in workflow.
I. Click on Edit Group to select a different Approval Group or to add/remove any
Users from a Group. You can also add/remove Users from a Group on the Groups
page (Admin > Groups).
J. Click on Create New Group
to create a new Group and add Users that will have the ability to review and
take actions on a Form in their Workflow Queue from that Group. You can also create
new Groups on the Groups page (Admin > Groups).
K. Check Send an E-mail to all members of the Approval Group when a Form is available for review to send a notification email to all Users in the Approval Group each time a Form is ready to be reviewed. If you check this box, you will get further options to customize the Email Template (include subject and body) or Email Subject. See the article on Managing Email Templates for more information on how to create and use custom Email Templates for your Company. L. Check Allow Reviewers to approve Forms under review directly from the My Queue section to allow your Workflow Users to select Approve from the Actions drop-down without opening the Form.

Note: Basic Workflows created after 11/18/22 have this setting disabled by default.
M. The Recipient Group selected is
displayed here.
N. The Users who will
receive an email of the Final (Approved) version of the Form as long as you
have the final E-Mail enabled (Q) are displayed here.
O. Click on Edit Group to select
a different Recipient Group or to add/remove any Users from a Group. You can
also add/remove Users from a Group on the Groups page (Admin > Groups).
P. Click on Create New Group to create a new Recipient
Group and add Users who will receive an email of the Final (Approved) version
of the Form as long as you have the final E-Mail enabled (Q). You
can also create new Groups on the Groups page (Admin > Groups).

Note: If you modify the Users in existing Groups from the Basic Workflow page, it will update those Groups in the Field2Base system and be applied to any other Workflows those Groups are used in.
Q. Check Send a final E-Mail to all members of the Recipient Group when a Form has been approved to send emails when a Form is approved. If you check this box, you will get further options to customize the Email Template (include subject and body) or Email Subject. See the article on Managing Email Templates for more information on how to create and use custom Email Templates for your Company. R. Check Allow Reviewers to add Recipients to the final E-Mail while it is under review to allow reviewers to add one-time recipients (Users or custom email addresses) to the Final E-Mail before approving a Form in their Workflow Queue.
4. Click Create to save your Basic Workflow.